国产偷拍
主页
国产偷拍概况
国产偷拍简介
学院标志
机构设置
现任领导
师资队伍
特色优势
学院院训
本科生培养
专业介绍
培养方案
管理文件
教学成果
创新成果
工程认证
研究生教育
专业介绍
研究生招生
导师队伍
培养方案
管理文件
科研工作
科研成果
科技平台
学术交流
学生工作
团学组织
团学活动
学生党建
考研光荣榜
就业去向
实验中心
实验室介绍
规章制度
设备介绍
操作规程
党建工会
组织机构
党员活动
工会活动
理论学习
规章制度
校企合作
汽车零部件联盟
新能源汽车创新联盟
校企研究生联合培养
车辆工程校企合作
物流专业校企合作
汽服专业校企合作
交运专业校企合作
万得车队
车队简介
车队动态
主页
>
研究生教育
>
导师队伍
>
车辆工程导师简介
> 正文
研究生教育
专业介绍
研究生招生
导师队伍
车辆工程导师简介
交运工程导师简介
培养方案
管理文件
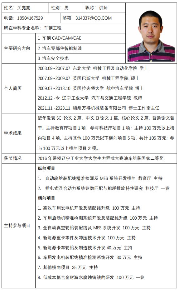
关亮亮-讲师
2025年03月04日 15:21